
前段时间德国税务部门“不鸣则已,一鸣惊人”,一举查封亚马逊上近100家中国在线商户账号并没收了商品。消息一出,终日小心翼翼的卖家们惶惶如惊弓之鸟,生怕祸及自己的店铺。一言不合就封店?当然不是无风起浪。亚马逊德国站于2017年12月28日已经向受影响的中国电商发了一封通知信,告知了中国电商相关税收信息…是的,原因是逃税!
果然这个世界上逃不过的除了死亡,就是税收。
看到有卖家说:“还交税,亚马逊自己都在偷税。”话是这么说,最近亚马逊因为税收的问题已经吃了不少亏,大家也都看到了。虽然此前打赢了官司,逃过了15亿美元税款,但这次还是向意大利国家税务局补缴了1亿欧元。姐夫自己都逃不过税收,上头又逼得紧,我们就别想着逃税了,还是老老实实了解下都有哪些费用非交不可吧。
首先平台的订阅费是肯定逃不掉的。其中北美站 39.99美金/月,欧洲站25英镑/月,算起来一年也是一笔不小的开支,不过比起亚马逊平台的其他费用来说,简直就是九牛一毛!而产品佣金算起来,也是惊人。产品类目佣金是有缴费区间的:5-15%。但目前能做起来的产品,基本都是15%佣金。所以卖家们尽管乘以15%就好。举个栗子,店铺销售的产品为100美金,扣除15%的佣金后就只剩下85美金,而这笔费用亚马逊是会直接扣除的,不用卖家自己去交。这样看来,还是蛮方便的嘛(事实上亚马逊平台费用大多以自动扣除的方式缴纳)。
媒介类

非媒介类

当然最可怕的还是FBA配送费用,基本上卖家们每年都逃不过FBA费用上涨的厄运。以前还有淡旺季之分,今年开始淡旺季,大家不分彼此,真开心啊。但卖家们也别太担心,因为去年年底,小辣翅发现现在的旺季也不旺了,确实是不需要区分了,姐夫这样做一点毛病都没有。

大号标准尺寸(不超过1磅)涨了0.2美金,大号标准尺寸(1-2磅)涨了0.53美金。乍看也就几块钱的事,没关系,给他就是了。但如果你是仓租的话,情况就不乐观了。FBA给客人配送快递费,平台提成等,加起来各项费用也达到了50%。
把货物放在姐夫的仓库里要钱。

东西放太久了?加钱。
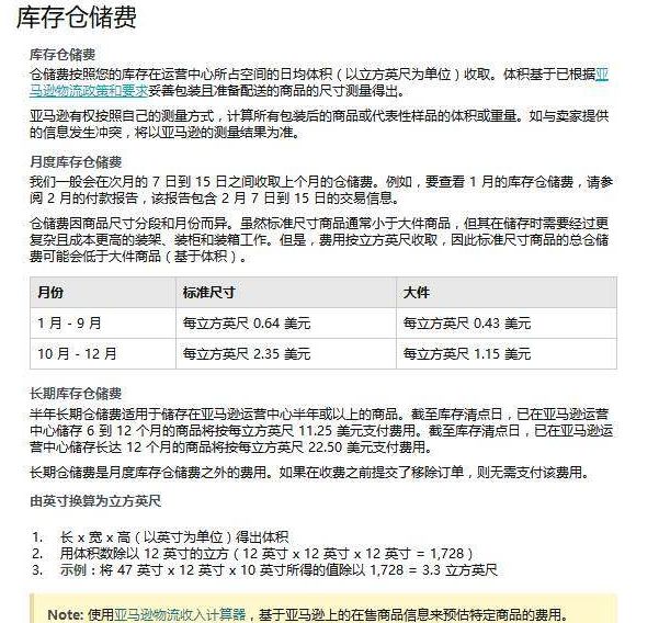
当然要放6个月以上才会收取。其中,处于 6 到 12 个月间的库存将接受每立方英尺 11.25 美元的长期仓储费评估。
对于截至库存清点日,在(亚马逊)运营中心的存放时间超过 12 个月(含 12 个月)的商品,亚马逊会按每立方英尺 22.50 美元的标准评估长期仓储费。

不放了?还是要收钱。
移除一个标准商品,需要0.5美金/个。30天以后不去管理,就会变成弃置,而弃置不管,也需要支付0.15美金一个的弃置费用。呃,其实FBA货物创建过程中也是要钱的。合仓的话一个产品至少0.3美金,2磅左右的0.4美金钱钱钱,做个亚马逊什么都要交钱就是了。
广告费就更多了,这个不细说。你说快过节了,那我搞个促销活动吧。姐夫还是要收钱,按照促销的比例来收。比如你的促销比例是10%,那么就有10%的钱被姐夫拿走了。BD/LD秒杀活动的话也不是很贵,平时150美金/次,旺季300美金/次!
最离谱的收费是什么?退款佣金。如果有买家发起了退款,那么有20%的佣金会被亚马逊扣下。
元旦过后,备受热议的美国销售税,在此简单说明下:
首先销售税是买家付的,但对卖家肯定会受影响。加上销售税,商品的价格会提高,退货率肯定较之前有所上升。如果你完全是从中国发货,确实不需要缴税,但也难逃一劫。州政府为这样的卖家制定了以下几点:Click-through Nexus、Virtual and Economic Nexus和Dropship Nexus。
在某州雇佣机构帮助店铺进行引流,即构成Nexus。而只要卖到某州的销售额超过50万美金,就构成了所谓的”Economic Nexus",这种情况下你就必须履行销售税义务。最后一种是代发货,即从批发商处购买商品并委托其进行发货,构成Dropship Nexus。简直就是无处可逃!美国看来是动了真格,据说所有通过FBA或者FBM发往华盛顿的订单,包括运费部分,都会被征收8.39%的消费税。8.39%什么概念呢?100美金的商品加上消费税高达108.39美金,约为54.6人民币。
绝不绝望?广告费还没有算,哈哈哈哈哈哈哈,都给我笑。

好了,摸摸头。再忍忍,说不定就明天就爆单了。


创蓝论坛精彩推荐:


{{comment.user.nickName}} (楼主)
{{comment.time}} 回复({{comment.childAmount}}) 点赞({{comment.voteUpAmount}}) 点赞({{comment.voteUpAmount}})