随着春节假期的结束,各个跨境公司都已陆续开工,AMZ123卖家交流群也恢复了以往的热闹。
有卖家吐槽道:年前没有解决的问题,年后依然无法解决,比如最令人头疼的账号关停。
AMZ123了解到,春节期间,亚马逊的账号审核工作依旧把关严苛,有部分卖家收到了平台发出的绩效警告及账户关联通知,甚至有卖家因为违规获评行为导致账号被封。
此外,还有众多卖家因售卖带有18650电池的产品被亚马逊下架,数千条listing一夜之间全部变狗!
亚马逊大量下架带电池产品
AMZ123获悉,近日大量卖家反馈亚马逊针对18650电池进行批量下架,目前已有不少卖家在售链接遭殃。
一位卖家爆料,其有3个带有18650锂电池的产品前台页面突然变狗,申诉后得到的回复是不接受该类产品的销售申请。

▲图片来源于知无不言
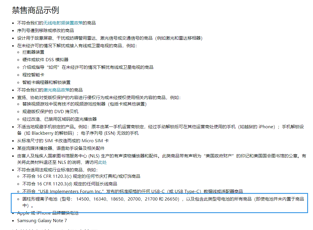
据悉,亚马逊在邮件中表示,圆柱形锂离子电池类型包括:14500、16340、18650、20700、21700、26650;以及包含这些电池类型的所有产品,即使产品不包含电池。

▲图片来源于知无不言
AMZ123了解到,目前中招的卖家主要集中在加拿大站点,也有部分美国、欧洲站卖家出现链接被批量下架的问题。
其实,早在去年10月份,就有部分卖家遇到了同一问题,因产品使用18650锂电池被亚马逊下架,咨询客服后得到的回复是禁售商品链接。

▲图片来源于知无不言
该卖家补充道,这些被下架的listing没有遭遇到安全性投诉,评论里也没有提到说起火冒烟之类的信息。但亚马逊的这一限制政策非常严格,并明确表示不接受这类型产品的销售申请。
在链接被下架后,该卖家试图申诉其中一个listing,向亚马逊表明该产品不属于电视音响类,不属于无线射频和激光装置方面等,但最终也被亚马逊拒绝了,并收到了如下内容的邮件。

据了解,目前已经大量卖家中招,有的卖家商品还未开售链接就遭到删除,还有的卖家多条链接变狗,开case直接被拒。
若亚马逊真的要全面实施禁售锂电池产品的政策,那么相关链接都将面临禁售风险,牵涉范围极其广泛。据爆料,已有日出千单的大卖每天损失超十万。
那么为何亚马逊会突然全面禁售这一带电产品呢?根据AMZ123的调查,这一事故或与去年的一则新闻有关。
亚马逊因出售锂电池遭起诉
AMZ123了解到,在去年8月份,因平台上有售18650锂电池,亚马逊在华盛顿面临集体诉讼。

据外媒报道,这份诉讼书长达20页,指出亚马逊对电池的特性做出了“许多虚假和误导性的宣传”,忽略了锂离子18650电池的能量容量(以毫安时为单位)和整体安全性。
美国消费品安全委员会表示,松散的锂离子电池可能具有暴露的正负极端子与金属接触时会短路,然后过热并出现称为“热失控”的危险现象。
而亚马逊正在销售的18650 电池远远低于其宣传的能量容量,也没有减轻产品爆炸所需的安全保护或着火风险,对消费者构成严重伤害风险。
诉讼称,截至 2021年7 月,亚马逊仍在其平台上列出了数千个“危险且虚假宣传”的电池,“包括亚马逊知道存在安全风险的电池”。
报道指出,尽管有部分负面评论展示了电池是如何燃烧或爆炸的,但亚马逊仍然继续销售、宣传这些有缺陷和危险的电池。 因此,这起案件很有可能就是亚马逊全面禁售锂电池产品的导火索。而因这一政策被删链接的卖家也不必灰心,已经有卖家提供了部分解决方法:
链接被下架如何申诉
一、加拿大成功解决的方案
删除链接所有的18650,mAh,锂电池等等相关关键字
图片中如果有提到18650等电池型号的,把图片下掉,或者替换成别的
申诉资料:
(1)英文说明书(2)产品六面图(PDF)(3)UL2056报告(4)DOC符合性声明(5)UN38.3报告和MSDS报告
二、需要准备的资料
根据卖家的反馈情况,一旦收到该类警告邮件,需准备好UL2056报告和DOC符合性声明等资料,提供相应证明文件进行申诉。
三、特别注意
还有卖家特别提醒,亚马逊物流危险品审核,需要锂电池UN38.3的文件上传,产品安全审核 ,这是3个独立的程序,所有资料齐全才能被拯救回来,所谓的禁售都是资料不全。(以上方法由知无不言用户提供)
如有不慎中招的卖家,也可以尝试上述方法进行申诉,减少部分损失。

{{comment.user.nickName}} (楼主)
{{comment.time}} 回复({{comment.childAmount}}) 点赞({{comment.voteUpAmount}}) 点赞({{comment.voteUpAmount}})