作为一名Shopee电商人,想要奏响爆单主旋律,就必须知道如何提高转化率。那你知道转化率公式是什么吗?影响转化率的3个因素是什么?每个因素应该如何优化?如果不知道,速速跟着小编阅读下文。

小白卖家必看
提升转化率课前预习
在讲解提升转化率3部曲之前,小编先从基础开始,为新手卖家解释一下什么是转化率。

简单来理解,就是实际下单用户和进店用户之间的比率。不同的品类会有不同的转化率,通常转化率的范围是10%以下。为了提升单量,引流、曝光、推广是每个卖家都会做的运营动作,但切记提升转化率也是重中之重!

提升转化率3部曲
爆单主旋律开课了
了解完基本概念后,那如何提升转化率呢?小编《提升转化率3部曲》就正式开课了!请卖家朋友们认真听课,做好笔记。
首先,我们先来整体扫盲,学习一下有关标品和非标品的概念(小白卖家要注意认真听)。为什么要课前讲解标品和非标品呢?因为这两者在提升转化率的侧重点会有所不同。下面一张图来搞清楚标品与非标品的区别:


为商品提升基础流量是提高转化率的前提。如何提升基础流量呢?让我们先从流量源头开始思考——Shopee买家是如何浏览到你的listing?一般从以下3个主要路径。
从消费者浏览listing的主要途径可以得出结论:卖家选择正确的类目、争取报名上活动不必多说,路径1的关键词选择也是有所考究的。
此外,卖家朋友们还可以从买家评价中提取、使用历史转化率较高的关键词和Google trends关键词等方式定位当地市场趋势,获取有价值的关键词提升转化率。但针对上文提及的标品和非标品,商品关键词的优化策略有所不同!下面听小编细细讲。
标品和非标品的关键词的优化策略差异
由于买家在搜索品类商品时,主要关心型号/属性的匹配度,也就不会翻很多页去浏览商品(比如台灯、手机膜等)。因此标品对于排名更敏感,则在关键词优化上更侧重提升类目搜索排名;
非标品则相反。买家对于款式和品牌相对没有那么明确的指向(比如女装),会更有可能翻很多页去浏览商品来对比,所以价格和排名对于买家的决策影响较低。因此,非标品的关键词优化重点在于提升精确度。

看到这,可能有好学的卖家朋友发问了:那为什么越精准的关键词转化率越高?因为用户主动搜索浏览到的商品,转化率要高出其他场景。那非标品如何优化关键词精确度,为自家店铺商品引流。下面来看一张“从长尾词到大词的优化思路图”。


吸引到流量后,转化率却仍旧低迷?也就是买家看到你的商品却没有下单!常见原因之一是listing详情页不够有说服力、不够吸引人、没有切中相关人群的痛点。那卖家朋友们可以怎么优化商品详情呢?
下图直接给卖家朋友们上一个标品和非标品商品详情页的优化思路图,跟着这个大纲来!此处再圈出一个知识点:商品详情页对于非标品转化更重要。

看下面这份优秀案例抄作业!产品图不仅要清晰,内容也要丰富,同时卖点、亮点可用文字展示。

最后,卖家朋友们在优化商品详情时可注意以下:
图片简洁真实(最好实拍),不要过度P图;
根据当地市场情况调整图片,比如部分市场消费者更乐于购买有当地语言介绍的产品,对有英语的商品图购买意愿较低。

提升转化率第3步,我们接着学习如何让商品价格更具有吸引力。基于大数据来看,商品价格越低,转化率越高,特别是当买家看到限量/限时折扣等标志时。因此有人说“用前期的投入来获得长久的盈利”并非一句空话。
但是!特定类目也需要特殊考虑。比如一件大衣100元可能会觉得性价比高;可如果标价50元的话,那别人可能就质疑你的质量。
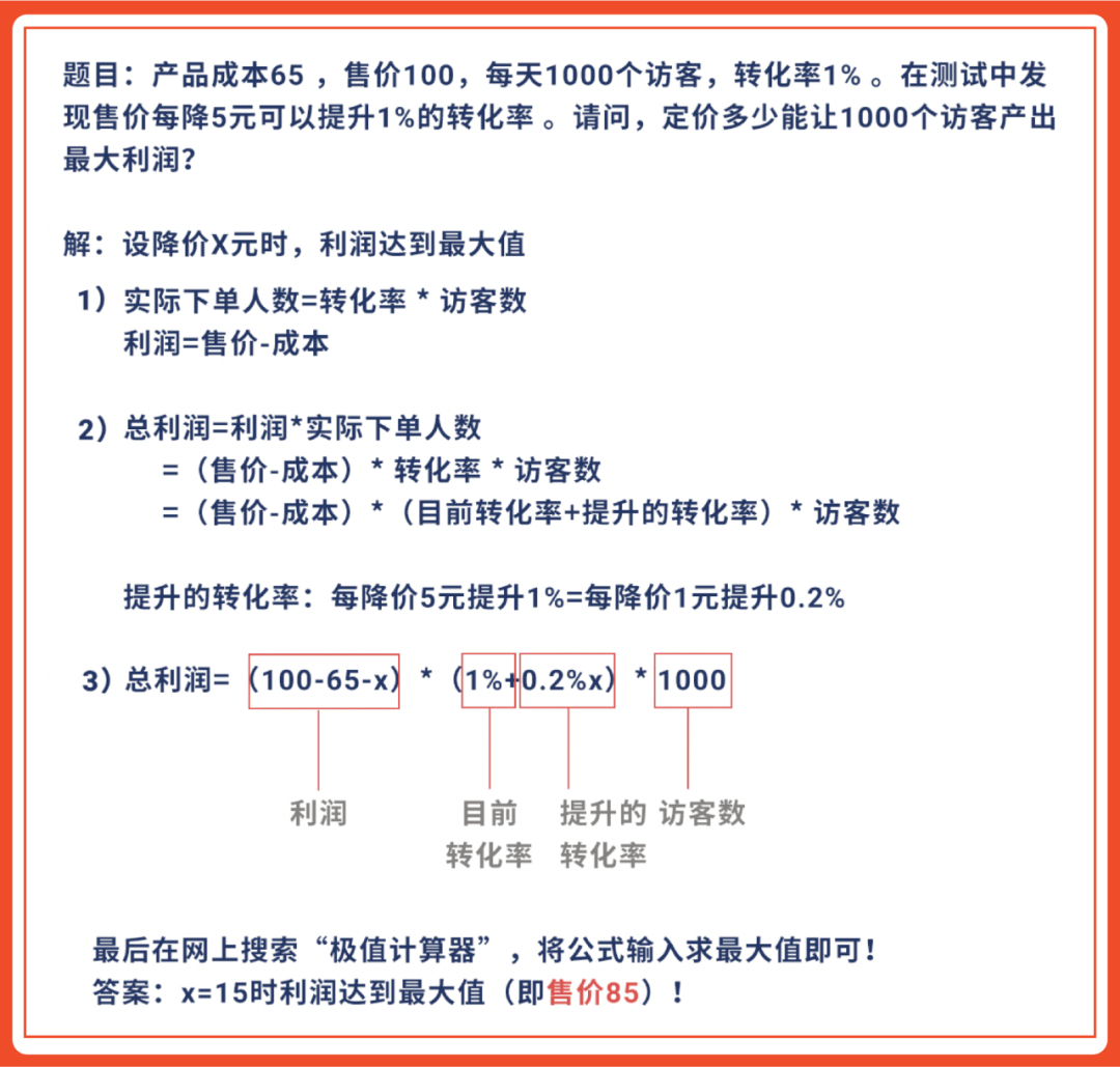
那定价如何平衡价格和转化率呢?其实,价格和转化率之间存在一个最优点,需要在日常运营测试中不断摸索得出你的结果。下面小编出道题:

答案是这件产品定价为85元时,达到最大的利润值。具体解题过程,你知道吗?接着看,小编解题过程~也可以作为一到课后作业,听完这堂“转化率提升之课”后,认真思考!
价格和转化率解题过程


最后,小编要强调一下!销量和评价对于转化率有着非常巨大的作用。在冲销量的同时,不要忘记保持客服首次和平均响应速度,提高询单转化率、累计好评。同时,要最大限度地维护好老客户,他们的转化率更高。
今天转化率的提升到这里就结束啦!下课~
来源:shopee跨境电商

{{comment.user.nickName}} (楼主)
{{comment.time}} 回复({{comment.childAmount}}) 点赞({{comment.voteUpAmount}}) 点赞({{comment.voteUpAmount}})