饱受争议的“刀剪第一股”
十八子、王麻子连夜在直播间里拍蒜不绝,刀刀都拍在张小泉流血的心口上。
一个成名于明朝崇祯年间的老品牌,一个靠“刀光剪影”一年能进账7个亿的幸存者,最近真的有点烦。
从“拍蒜断刀”到“中国人不会切菜”,张小泉这个400岁的老灵魂火了,火得彻底,火得闹心,连带着中国整个刀剪产业也受到质疑。
饱受争议的“刀剪第一股”,张小泉到底断的是刀,还是中国刀剪出海企业的脊梁骨?
01
拍蒜断刀,谁的错?
近日,广州市民王女士,用购买不久的张小泉菜刀拍蒜,没想到菜刀居然拍断了。她与张小泉菜刀的售后客服沟通后,得到了“不建议拍蒜哦”的回复。

图源丨微博
王女士随即将这段经历发到了网上,一石激起千层浪。如此“草率”的客服回应,立马就在网上引起轩然大波。
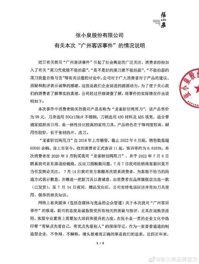
眼看事情闹大了,7月14日,张小泉方面发表了官方回应:一方面表示已经向消费者就客服不恰当的沟通表达歉意,公开了售后情况;另一方面,也向大众传递了产品信息和刀具使用信息。

图源丨微博@张小泉品牌官方
一波未平,一波又起。7月18日,张小泉总经理夏乾良又接在热度上,火了一把。
有网友截图了夏总的采访视频,字幕显示——你学了几十年的切菜是错的,所有的米其林厨师,都不是这样切的。

图源丨B站UP主@雨夜
根据夏总的说法,张小泉在国内菜刀还是方方正正时,就根据上述原理推出了斜头菜刀。这套说法,更被冠上了时髦的总结——“消费者教育”。
本来还在争论“菜刀能不能拍蒜”的网友,顿时又被“点燃”了:

图源丨微博
夏总随后公开道歉,也为自己喊了喊冤,表示网上曝光的视频并非采访的全部内容,未根据当时的情境和语境进行描述,从而导致大家对此产生了误解。

图源丨微博@夏乾良
02
同行火上浇油
7月14日晚,另一家刀具界的老字号“王麻子”直播间里,主播一边介绍刀具一边表演拍蒜,就连小黄车里的商品链接上都强调了“能拍蒜”三个字。

图源丨抖音@王麻子官方旗舰店
7月18日晚,另一家国产刀具品牌阳江“十八子”也凑上了热闹,在直播间表演刀拍鹅卵石。

图源丨抖音@十八子作利刃专卖店
同行们拍得啪啪作响,既是想趁机刷一波存在感,卖点货,也因为国产刀剪行业苦“籍籍无名”久矣。
相较于厨房小家电而言,家用刀剪行业几乎不受外界关注。以至于,并没有行业协会或者行业媒体统计过,究竟有多少家相关企业。
03
刀剪产业危中寻机
说起刀具,不能不提广东阳江。“世界刀剪看中国,中国刀剪看阳江。”这座粤西地级市,拥有中国最大的五金刀剪产业集群——当地4500多家刀剪企业,从业人员近20万人,行业产值约占全国总产量的70%,出口约占全国出口量的85%。
从品类竞争格局来看,刀剪品类呈现区域性和产业集群效应,行业传有“南有张小泉,北有王麻子,再加上阳江十八子,中国刀剪三大品牌齐聚阳江”。
OEC的数据显示,2020年中国成为厨房刀最大出口国。中国出海刀具中,有85%来自广东阳江,且如今阳江刀剪远销欧洲、美国、日本等100多个国家和地区。
据了解,目前张小泉70%的产品都是代工生产的,自产比例甚至不足3成。生产制造研发环节中投入不足,也使企业拿不出像样的核心竞争力,在其拥有的135项专利中,大多是外观设计专利,体现实力的“发明专利”仅2项。
也就是说,张小泉也不是真的没能力解决“拍蒜断刀”的问题,只是更在乎产品颜值,在技术突破上显得不够“上心”。明知道产品风险点,却没有做出有效改变,直到引发更大的舆论海啸。
但这也不能全怪张小泉。
随着中国成为世界工厂,就要开始考虑西方人的要求,后来出口量越来越多,菜刀的标准也就越来越西化。比如张小泉本次事件涉及产品所使用的50Cr15MoV不锈钢,就是西方菜刀常用的材料。
但是从营销数据来看却很不理想。2020年,张小泉大约卖了621万把刀具、2932万把剪刀和172万套刀剪组合,市场占有率仅在1%左右。
对于刀剪企业来讲,面对复购次数少、复购率低的增长困境,他们也选择了一条更为精细化的产品路线,努力将原本一刀走天下的中式厨房,“忽悠”出需要切片刀、斩切刀、软骨刀等不同用途刀具的多样化需求。
时至今日,尽管我国80%以上的刀具都由标准化生产完成,但论及核心技术,仍然距离刀具生产大国很远。
有行业工程师曾表示,我国刀剪企业缺乏核心技术,主要表现在工业外观设计、表面外观处理、加工精度、热处理技术和原材料五个方面。例如德国有一种技术叫“冰沾火”,能使刀剪的硬度和韧度达到最佳结合点,但国内几乎没有厂家具备这种技术。
相比当前热闹的新消费市场,刀剪赛道一直不曾得到太强的关注,而且几乎都挤在中低端市场,普遍忽视研发投入,用赚快钱的思维抢占市场,将营销和产品本末倒置……才会出现不想着研究消费者需要什么,只想着教育消费者适应我生产的产品就行的怪现象出现。
但张小泉事件,也给其它同行提了一个醒,一切要以消费者为主,一切还得靠产品说话。
▪ 最后的话
老字号本身就是招牌,因为历史悠久,消费者更愿意买单。对于张小泉来说,最大的底牌就是“老字号”的品牌口碑。但花了400年建起的口碑,或许毁灭只需要2天。
在上市之初,张小泉定了个目标:做世界高端刀剪。为此,它向欧洲学习发展策略,向日本汲取经验教训。老字号出海,输出的不仅是商品,还有中国文化。张小泉在2017年做起了跨境电商,仅3个月就拿下37万的销售额。这是一个好的开始。
但无论如何,尊重本土消费者,才能走得更长久。国货出海,任重道远。来源:跨境知道网

{{comment.user.nickName}} (楼主)
{{comment.time}} 回复({{comment.childAmount}}) 点赞({{comment.voteUpAmount}}) 点赞({{comment.voteUpAmount}})