自2022年1月1日开始,欧洲各国家陆续推出了生产者责任延伸 (EPR)合规要求,速卖通近日发布公告新增奥地利、西班牙EPR的要求,请有售往以下国家的朋友特别关注~

为了让大家更好地了解奥地利、西班牙的包装法,尼尼整理了一份完整攻略~感兴趣的话继续往下看吧!
奥地利包装法
自2014年以来,EPR在奥地利一直受到法律监管。经几轮法规修改,根据《废弃物指令》的要求,最近确定自2023年1月1日起,销往奥地利产品也需要遵循EPR的法规。


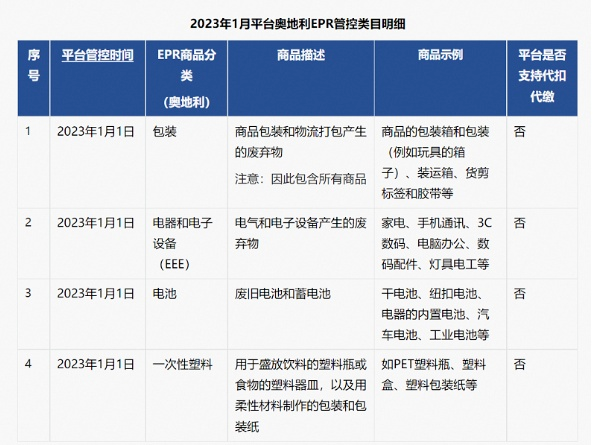
奥地利EPR类目
本次合规要求覆盖4个商品类别,包含包装、电器和电子设备(EEE)、电池、以及一次性塑料。

注意事项:
由于奥地利法规制度无法支持平台进行EPR费用代扣代缴,因此售往奥地利的商家需要自行申报并向平台提交EPR合规资质。
与德国、法国EPR不同点
奥地利EPR除了包装,电子电器,电池(德国、法国EPR范畴)外,一次性塑料也同样需要实施EPR。常见的一次性塑料主要包含哪些:
饮料杯
食品包装,如外卖盒
装有食物的柔性材料制成的袋子和包装纸
饮料容器
湿纸巾
气球
烟草产品
含有塑料的渔具
自2023 年1月1日起,通过在线平台将商品销售给奥地利消费者的卖家,注册奥地利包装法,并强制要求须指定一名授权代表(德国、法国EPR不需要)在奥地利为其进行包装法的相关事宜。
西班牙包装法
西班牙将于2023年1月1日起执行西班牙生产者责任延伸 (EPR)制度的合规要求。

西班牙EPR类目
本次合规要求覆盖5个商品类别,包含包装、电器和电子设备(EEE)、电池、润滑油和工业用油以及轮胎。
其中包装、电器和电子设备(EEE)及电池3个类别,支持平台进行代扣代缴。

(EEE类目)
注意事项:
作为跨境电商,想要出售AEE产品(即电子电器产品),就需要在西班牙国家工业部登记处进行「RII AEE」注册,才能向公众出售。

不注册西班牙EPR的后果
使用电商平台的卖家,未注册的商品会被平台强制代扣代缴。
不申报的生产商将会受到政府和环保局的制裁和罚款,情节严重者还有可能被吊销营业执照10年或永久禁止经营。

写在最后
距离2023年1月1日已不到一个月的时间,还没注册的朋友务必抓紧时间啦~否则时间一到平台就会开始屏蔽不合规产品。
今天的分享到这里就结束啦~后续我们也将持续关注相关合规政策,有新的消息第一时间和大家分享~

{{comment.user.nickName}} (楼主)
{{comment.time}} 回复({{comment.childAmount}}) 点赞({{comment.voteUpAmount}}) 点赞({{comment.voteUpAmount}})