最近,许多亚马逊站点的卖家陆续收到了合规政策更新的通知邮件,涵盖了美国站、加拿大站、英国站、法国站、意大利站、德国站以及西班牙站。
美国站(US)对于“发光二极管 (LED) 头灯转换套件”品类的合规要求有所更新。
加拿大站(CA)对于“木炭”品类的合规政策也有了变化。
英国站(UK)、法国站(FR)、意大利站(IT)、德国站(DE)以及西班牙站(ES)对于“电动交通设备”、"电动交通设备配件" 和 "儿童玩具"品类的合规要求已经更新。
澳大利亚站(AU)对于“运动补充剂”品类的合规政策有了变化。
日本站(JP)对于“磁力球拼装玩具”和“高吸水性树脂玩具(泡大珠玩具)”品类的合规要求也进行了更新。
如果您销售上述品类的产品,建议您立即关注合规政策的变化并采取必要的行动。如果您未在产品下架日期前提交所需的合规文件并成功通过审核,您的产品可能会面临下架的风险。为了避免不必要的问题,请尽早满足合规要求,确保您的产品能够继续在亚马逊上销售。
如果您需要更详细的信息或具体的时间表,请参考下方的表格或查看您的亚马逊卖家中心的通知和合规要求。

您可通过下方表格,详细了解各站点对应品类商品所需提交的合规文件信息:
美国站发光二极管(LED)前照灯转换套件:
LED前照灯转换套件是一种用于机动车的售后照明产品,旨在将机动车辆的前照灯从卤素灯或HID前照灯升级为LED前照灯。需要特别注意的是,从2023年10月31日开始,亚马逊美国商店将限制销售LED前照灯转换套件。这是因为LED前照灯转换套件不符合联邦机动车辆安全标准(FMVSS编号108)。因此,卖家不得在美国商店继续销售或分销这些产品。
注意时间限制:请在收到移除通知后的30天内提交移除订单,以遵守亚马逊的政策。如果您未能按时采取行动,亚马逊可能会根据适用于您的商品的服务条款和政策处置这些不可售库存。
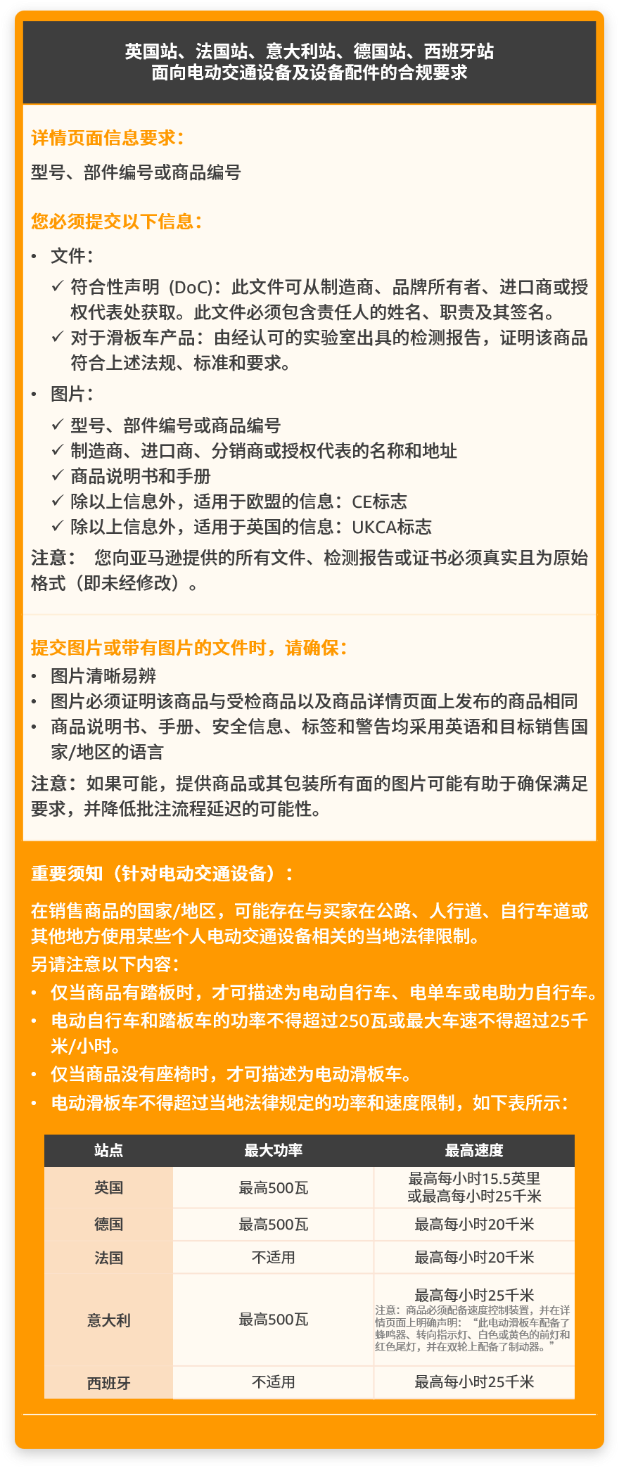
英法意德西站电动交通设备及其配件的合规要求:

亚马逊要求所有电动交通设备配件均经过检测并符合下列法规、标准和要求:

温馨提示:请您在2023年11月23日前提交合规文件并成功通过审核,否则将面临产品下架风险。
英法意德西站儿童玩具的合规要求:

亚马逊要求所有其他儿童玩具均经过检测并符合下列法规、标准和要求:

加拿大站木炭的合规要求:

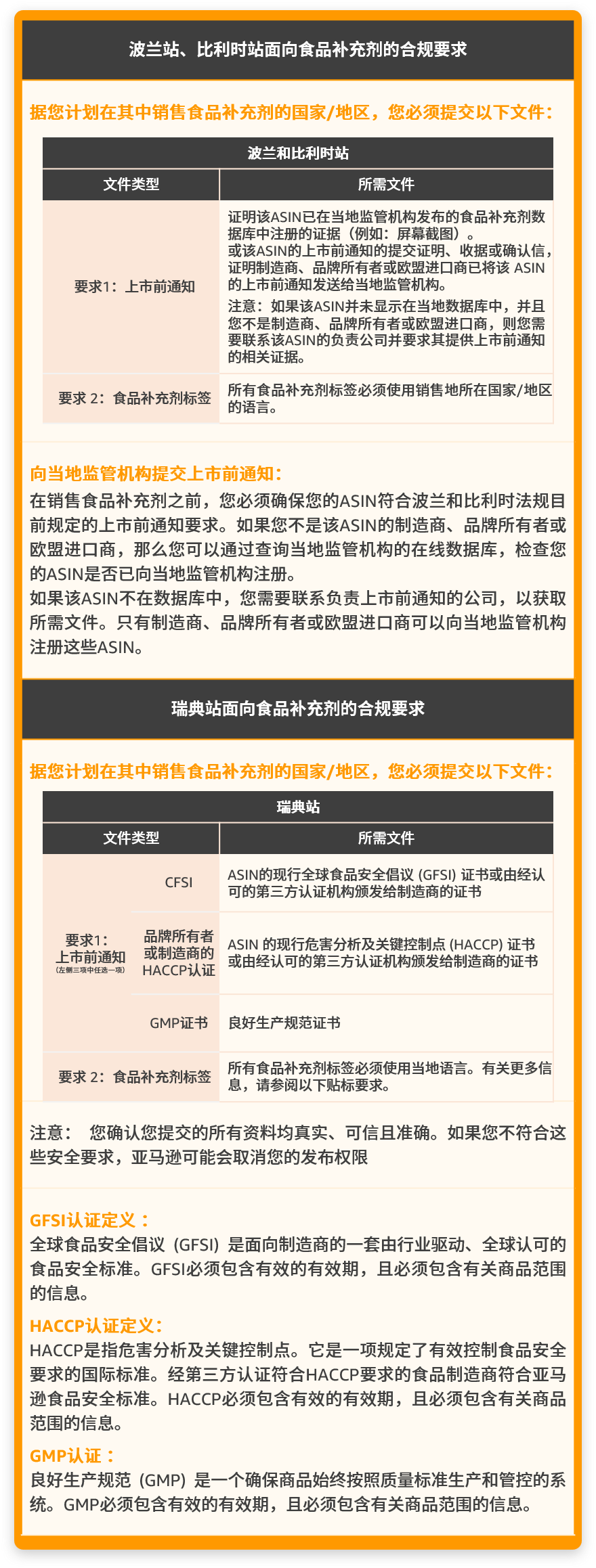
波兰、比利时站食品补充剂的合规要求:

澳大利亚站运动补充剂的合规要求:

日本站品类合规要求:

以上信息来自“亚马逊全球开店”

{{comment.user.nickName}} (楼主)
{{comment.time}} 回复({{comment.childAmount}}) 点赞({{comment.voteUpAmount}}) 点赞({{comment.voteUpAmount}})