2023 年 6 月 29 日,欧盟《无毁林产品法规》(EUDR)生效。法规旨在,避免造成欧盟和全球的森林砍伐和退化,减少欧盟消费和生产相关商品造成的碳排放,以及解决因生产相关商品而导致的农业扩张所造成的森林砍伐以及森林退化。根据法规,任何与森林砍伐和退化直接或间接相关的商品,例如皮革、可可、家具等,无论是投放到欧盟市场还是从欧盟出口,经营者或贸易商都必须证明这些产品不来自最近被砍伐的土地,且未导致森林退化。基于此,特制定本《欧盟“无毁林产品法规”(EUDR)政策合规指引》,为卖家提供合规参考意见,促使卖家确保其向欧盟销售的商品符合欧盟EUDR相关规定。
欧盟的《无毁林产品法规》(EUDR)(Regulation on Deforestation-free Products)是一项环保相关的法规,旨在保障在欧盟境内生产或销售的产品不会导致森林砍伐或森林退化。条例要求,牛、木材、可可、大豆、棕榈油、咖啡、橡胶及其一些衍生产品(如皮革、巧克力、轮胎或家具)相关产品的欧盟商家,需要承担相应供应链的尽职调查义务,建立并执行尽职调查系统,进行风险评估及缓解相关风险,最后形成尽职调查声明。若属于法规定义的中小企业,则也应根据主管部门的要求提供尽职调查声明的参考编号。尽职调查声明必须以电子形式提交至欧盟委员会设立的森林砍伐登记信息库。这些声明将在登记处和成员国当局进行核查,以证明“无毁林”。
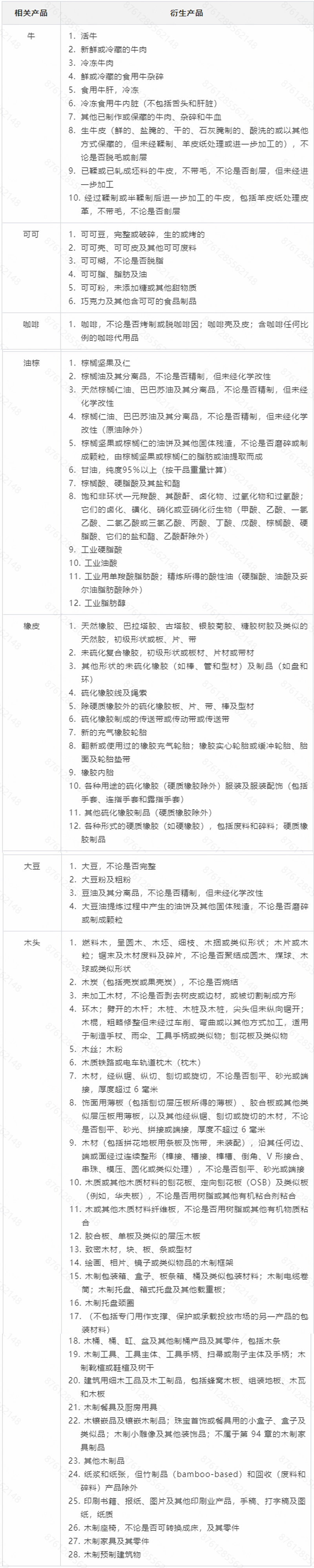
欧盟EUDR适用于下述所有商品,未列入表格的产品不受法规约束,例如,肥皂即使含有棕榈油,也不受该法规的约束。

尽职调查声明中应包含的信息: 1、经营者的姓名、地址,以及在相关商品和相关产品进入或离开市场的情况下,根据(EU) No 952/2013第9条提供的经济运营商注册和识别 (EORI) 编号。 2、协调制度代码、自由文本描述,包括商品名称以及(如适用)完整的科学名称,以及经营者打算投放市场或出口的相关产品的数量。对于进入或离开市场的相关产品,数量应以净重公斤表示,并在适用的情况下,以(EEC) No 2658/87条例附件 I 中针对所示协调制度代码规定的补充单位表示,或在所有其他情况下,以净重表示,并指定百分比估计值或偏差,或在适用的情况下,指定体积或件数。如果补充单位在尽职调查声明中提及的协调制度代码下所有可能的子标题下的定义一致,则适用补充单位。 3、生产国和生产相关商品的所有地块的地理位置。对于包含或使用牛制成的相关产品,以及对于用相关产品喂养的此类相关产品,地理位置应指饲养牛的所有机构。如果相关产品包含或使用在不同地块生产的商品制成,则应根据下述规则包括所有地块的地理位置。 多地理位置的标记规则:相关产品所含或使用相关商品生产的所有地块的地理位置,以及生产的日期或时间范围;如果相关产品包含或使用不同地块上生产的相关商品制造,则应包括所有不同地块的地理位置;特定地块上的任何森林砍伐或森林退化应自动导致来自该地块的所有相关商品和相关产品丧失在市场上销售或出口的资格;对于包含或使用牛制造的相关产品,以及对于用相关产品喂养的此类相关产品,地理位置应指饲养牛的所有机构;对于适用范围中的所有衍生产品,地理位置应指土地的编号; 4. 对于引用现有尽职调查声明的中小企业运营者,应提供该尽职调查声明的参考编号。 5. 声明:“By submitting this due diligence statement the operator confirms that due diligence in accordance with Regulation (EU) 2023/1115 was carried out and that no or only a negligible risk was found that the relevant products do not comply with Article 3, point (a) or (b), of that Regulation.” 6. 签名格式如下: “由下列人士签署: 日期: 姓名和职务: 签名: ” 商家在TEMU平台销售EUDR法规管控范围内的商品,需要在平台上传相关EUDR资质,提交下述文件: 1、提供尽职调查声明信息库查询截图,截图上需包含森林砍伐登记信息库操作者识别号码(operator identifiers,例如注册税号VAT、EORI、TIN等)、注册国别,保证操作者账号在信息库可查且为生效(Valid)状态; 2、提供尽职调查声明详情页截图,需包含operator/trader的姓名和地址,产品信息 以上内容来源Temu卖家课堂。




{{comment.user.nickName}} (楼主)
{{comment.time}} 回复({{comment.childAmount}}) 点赞({{comment.voteUpAmount}}) 点赞({{comment.voteUpAmount}})