案件参数
起诉时间:2025/6/23
案件号:25-cv-6900
原告品牌:核反应露营灯
品牌方:Mike Flynn
律所:David
起诉地:美国伊利诺伊州
注册版权
原告 Mike Flynn 是一位来自美国俄勒冈州的专业艺术家。其作品将实用物品与反乌托邦美学相结合,案件涉及产品是一款核反应露营灯,以下产品图均不可使用!

案件进展:
刊登案例:

案件参数
起诉时间:2025/6/17
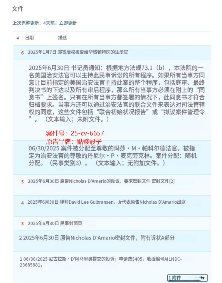
案件号:David 律所代理艺术家Nicholas D'Amario,于2025 年 6 月 17 日在伊利诺伊州发起诉讼(案件号:25-cv-06657 ),目前处于立案阶段,暂未申请 TRO,但风险已至!亚马逊、沃尔玛、阿里国际、eBay、Temu 等平台卖家,务必立刻自查店铺链接!
原告品牌:骷髅骰子
品牌方:Nicholas D’Amario
律所:David
起诉地:美国伊利诺伊州
注册版权
达马里奥是一位来自康涅狄格州的专业艺术家,其作品多将恐怖元素与实用物品相结合,案件涉及产品是一款造型独特的骷髅骰子,请相关卖家注意排查避雷!
案件进展:

刊登案例:


{{comment.user.nickName}} (楼主)
{{comment.time}} 回复({{comment.childAmount}}) 点赞({{comment.voteUpAmount}}) 点赞({{comment.voteUpAmount}})