税务合规时代来临,跨境卖家如何应对?
上周末的猜测和扰攘,昨天已尘埃落定!亚马逊昨天向中国卖家发出正式通知,依据中国国家税务总局2025年第15号公告及相关规定,平台已完成在中国税务机关的登记备案,并将自2025年10月起按季度报送中国卖家的涉税信息。这一举措标志着跨境电商税务监管进入新阶段,尤其对以美国站为主的中国卖家带来深远影响。

一、备案背景与政策依据 2025年6月,国务院发布《互联网平台企业涉税信息报送规定》,要求境内外互联网平台企业向中国税务机关报送中国卖家的经营数据。国家税务总局随后出台2025年第15号公告细化执行要求,亚马逊、沃尔玛等主流平台均被纳入合规范围。 值得注意的是,此次备案覆盖亚马逊全球22个主要站点,包括此前未在备案列表中的美国站和澳大利亚站。这意味着,无论卖家仅在美国站销售,还是多站点运营,只要是中国卖家,数据都将被报送。
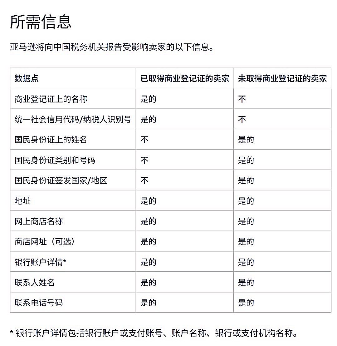
二、报送信息内容详解 根据亚马逊公告,平台将按季度向中国税务机关报送以下核心数据: (按法律规定,其它平台的报送内容也是基本一样的) 1.身份信息: 企业卖家:名称及统一社会信用代码; 个人卖家:姓名及身份证号码。 2. 经营信息: 交易数量:店铺订单总量及总收入; 收入金额:销售收入总额及净额; 平台费用:支付给亚马逊的佣金、服务费等。 首次报送时间为2025年10月31日前,数据覆盖2025年第三季度(7月-9月),而非从10月起算。税务机关可通过平台数据与企业申报信息自动比对,精准核查收入真实性。

三、政策动因与行业影响 这一变革源于三大核心背景: 跨境电商体量激增:2024年行业交易额突破2.4万亿元,但纳税比例偏低,税收流失严重; 全球税务透明化:CRS(共同申报准则)推动国际数据交换,跨境电商成为重点领域; 行业合规化需求:粗放增长阶段结束,合规化是行业成熟的必经之路。 对卖家而言,过去“私账收款”“拆分收入”等操作空间已大幅压缩。税务机关通过平台数据与银行流水、报关单等多源信息交叉验证,隐匿收入行为将无处遁形。
四、卖家紧急应对指南 面对新政,卖家需立即行动,避免被动稽查: 1.核查账户信息 登录卖家中心,确保营业执照地址、法人信息、收款账户等必填项准确最新。任何修改可能触发重新验证。 2.区分主体与资金流 杜绝个人账户收款,改为企业公户操作; 公司收入与个人支出严格分离,避免公私混同。 3.梳理历史数据 重点核对2025年第三季度数据,提前测算应税金额; 若存在多店铺、多主体运营,需确保各主体独立合规。 4.优化税务架构 小规模纳税人可善用税收优惠政策(如季度30万免征额); 营收超500万的企业需转为一般纳税人,规范申报。
五、合规之路:从被动到主动 新政并非旨在“围剿”卖家,而是推动行业良性发展。长期来看,合规化将淘汰短期投机者,为专注产品与服务的卖家创造公平环境。对于中小卖家,可借助专业机构实现低成本合规,例如通过分主体运营控制单账户规模,或利用核定征收政策降低税负。 易税通提醒您:虽然本文是以亚马逊平台为例阐述,但按法律规定,其它平台的报送内容也是基本一致的。 税务合规已非选择题,而是生存必答题。如果您对平台报送细则、多主体架构规划或历史数据清理有疑问,留意易税通近期的专题沙龙和合规方案班。联系易税通团队可提供一对一合规方案设计、税务申报辅助及风险排查服务,加微信预约咨询,助力您的跨境业务行稳致远! (本文基于公开政策及平台公告分析,不构成税务建议。具体操作请以税务机关指引为准。)

{{comment.user.nickName}} (楼主)
{{comment.time}} 回复({{comment.childAmount}}) 点赞({{comment.voteUpAmount}}) 点赞({{comment.voteUpAmount}})