继Temu、Shein席卷全球后,亚马逊推出全新独立平台 Amazon Bazaar,正式进军低价跨境电商领域。
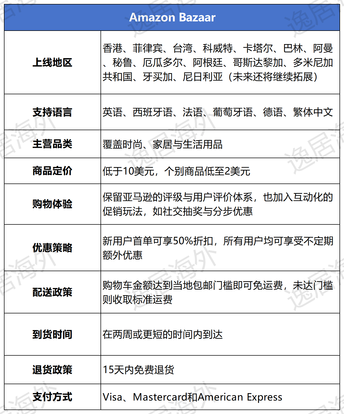
首批上线14个国家和地区,主打低价,两周送达,大部分商品低于10美金。
有人看到新的蓝海,有人担心利润被压缩。Amazon Bazaar,对卖家来说究竟是机会,还是陷阱? 一起来看看这一新平台带来的影响!
一、Amazon Bazaar介绍
亚马逊正式宣布推出全新独立低价购物平台Amazon Bazaar,面向亚洲、非洲和拉丁美洲的消费者,独立于亚马逊主购物应用程序之外。
值得注意的是,在部分地区,亚马逊已经将Amazon Haul更名为Amazon Bazaar,并通过亚马逊主购物应用程序进行销售。除了印度,墨西哥、沙特阿拉伯、阿联酋以及印度也仍然保留 Bazaar 版本。Amazon Haul和Amazon Bazaar都提供相同的超低价购物体验,只是名称不同,以更好地契合当地的语言偏好和文化。
二、AmazonBazaar是什么信号?
亚马逊过去主打中高端用户群(Prime体系、品牌旗舰、正品保障),而Bazaar是一次战略下沉——亚马逊首次系统性地进入“低价跨境电商”赛道。
它的目标非常明确:对标 Temu、Shein、AliExpress,抢回在新兴市场的流量与GMV。
这意味着亚马逊开始接受,更低客单价(2–10美金);更长交付周期(约两周);更灵活的卖家入驻与供货机制。
三、对跨境卖家的主要影响
1.新增流量入口&新兴市场机会
Bazaar覆盖的首批国家(东南亚、拉美、中东、非洲)正是增速最快、竞争相对温和的市场。
对中小卖家而言,这是进入这些市场的“新船票”。尤其是低价轻小件卖家(饰品、配件、家居小物、时尚)将迎来新一轮红利。
2.供应链优势卖家将更具竞争力
Bazaar强调价格敏感型选品。如果你本身拥有工厂资源、能控成本或具备柔性备货能力,那么你在这个平台会更容易拿到高曝光。
3.平台利润率下降
亚马逊在Bazaar上打的仍是“性价比牌”。平均客单价低、利润空间被压缩,广告和物流投入要重新计算ROI。若沿用原本的FBA成本结构,利润空间将被压缩。
4.品牌力影响弱化
Bazaar更像“亚马逊版Temu”以用户以价格为导向,品牌曝光度有限。对希望积累品牌资产的卖家来说,这个平台更偏向走量,不利于品牌沉淀。
5.平台政策仍在磨合期
目前Bazaar还处在测试阶段,运营规则、物流体系、退货机制尚不完全清晰。早期入驻卖家需做好政策波动与系统不稳定的准备。
以上就是逸居海外给大家带来的内容分享,欢迎随时在评论区留言讨论!


{{comment.user.nickName}} (楼主)
{{comment.time}} 回复({{comment.childAmount}}) 点赞({{comment.voteUpAmount}}) 点赞({{comment.voteUpAmount}})