为响应欧盟《通用产品安全法规》(General Product Safety Regulation, GPSR)的全面实施,平台对面向欧盟市场销售非食品类消费产品的商家提出明确合规要求,绝大多数销往欧盟的非食品的消费类商品必须有欧盟负责人信息(国内商家指定的欧盟负责人Responsible Person通常是欧盟授权代表Authorised Representative,简称“欧代”,为了方便理解,本文中“欧代”均指代“欧盟负责人”)。
在监管执法举报及平台检查过程中,平台发现部分商家没有合规委托欧代、欧代协议已过期、使用的欧盟负责人信息为虚假信息等问题。以上问题会造成商家违反GPSR法规要求,售卖到欧盟的商品属于违法商品,平台有义务将其移除。
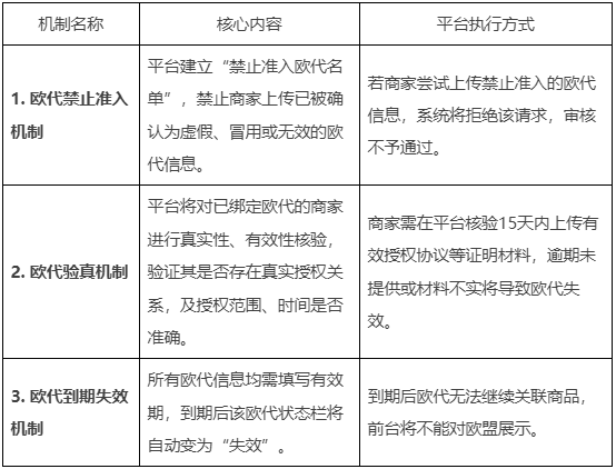
为更好满足法规及监管要求、保障买家权益,平台正式上线三项欧盟负责人管控机制:

(一)欧代禁止准入机制 若商家尝试上传禁止准入的欧代信息,系统将拒绝该请求,审核不予通过。 禁止准入的欧代信息清单: Axitera GmbH In Memoria Futuri SAS ISET SrI-INSTITUTE OF EUROPEAN TECHNOLOGICAL (ISET Srl) Like Sun Gmbh MJCM Limited SCHEUFER Technologies GmbH MJCM GmbH Tiger-Zhou UG Zhekan GmbH UE Fast Refund GmbH BellaCocool GmbH EUBRIDGE ADVISORY GMBH 以上名单不区分大小写,平台会不定期更新该名单。 (二)欧代验真机制 商家需在平台核验15天内上传有效授权协议等证明材料,逾期未提供或提供材料不实将导致欧代失效。 1、平台核验通知:商家登录My Alibaba-服务中心-合规管理页面查收平台核验的弹窗提示的通知。同时,平台也会通过MA后台消息盒子或邮件提醒,请留意相关信息。请务必在平台通知的15天内完成操作,逾期未提交会导致欧代自动失效。 2、上传证明材料:根据页面提醒上传包括欧代授权协议、合作确认函等能证明真实合作关系的文件(最多3个);确认提交之后该弹窗会消失,商家的欧代信息和文件会进入审核阶段。 3、无法提供授权协议:如果选择无法提供授权协议,则系统自动失效该欧代。 4、上传授权协议后欧代正常生效:商家可以正常新增关联商品等。 5、审核结果: 通过:欧代继续生效,无弹窗提示; 不通过:欧代立即失效,请尽快绑定新的合规欧代。(鼠标光标在“已失效”标签处停留可以看到验真审核不通过的原因。) (三)欧代到期失效机制 所有欧代信息均有填写有效期,到期后该欧代状态栏将自动变为“失效”。到期后欧代无法继续关联商品,前台将不能对欧盟展示。 1、定期检查欧代有效期 在 合规管理 > 欧盟负责人 页面查看,到期前1个月,系统将以黄色提示点提醒。同时也请留意平台通过消息盒子和邮件的通知。 2、系统更新欧代信息 如指定的欧代服务周期已延长,请在后台更新有效期及上传新协议。 如已更换新的欧代服务,则在后台新增欧代并重新关联商品。 平台会对已上传欧代的商家逐步发送核验通知,请及时留意合规管理页面弹窗、邮件和消息盒子提醒。如您的欧代信息已经失效或过期,也可以提前在后台更新信息。 不会。欧代的有效期仅商家后台可见,前台消费者页面不展示具体日期。 可以,但需同时满足: 所有店铺销售的商品均在欧代协议覆盖范围内; 协议不对店铺名称、数量、品牌或品类作出限制; 欧代服务仍在有效期内。 建议提前与欧代确认授权范围,避免超出使用权限。 欧代生效后只有“适用商品类目”、“有效期”和“授权协议或合同”可以修改,如果您的欧代在验真流程开始前已生效,则可以正常关联商品,在此期间虽然可以修改“适用商品类目”、“有效期”和“授权协议或合同”,但这三个信息最终以欧代验真结果为准。 如果您的欧代在验证流程前未生效,直接进入验真审核状态,则无法正常关联商品,无法修改“适用商品类目”、“有效期”和“授权协议或合同”等信息,请您等待验真审核流程结束再进行操作。 平台将尽快处理。审核期间欧代仍处于生效状态,不影响现有商品展示。 以上内容来源阿里巴巴国际站。








{{comment.user.nickName}} (楼主)
{{comment.time}} 回复({{comment.childAmount}}) 点赞({{comment.voteUpAmount}}) 点赞({{comment.voteUpAmount}})