Adam是一位非常“理性”的服装类卖家。从五年前进入跨境电商,到两年前开启自己的店铺,他的每一个决策几乎都建立在数据反馈、风险控制、成本匹配与概率推演上。

如今,Adam的店铺年销售额稳定增长,自然流量占比高,广告ACOS控制在20%以内,核心单品售价从23美元稳定提升至39.99美元,仍能维持日出60单以上。他用“慢一点、更稳一点”的方式,走出了属于自己的服装类目打法。

Adam从2018年进入跨境电商行业,先后在两家公司担任运营,一家主营服装,一家主营玩具。服装的非标属性和玩具的标准化逻辑都让他“踩了很多坑”,也积累了大量实操数据。
但真正促使他创业的,是一种“对经验主义的无力感”。
在他任职的第二家公司里,某次他发现一款服饰转化率持续下降,凭借多维数据判断出是价格因素导致。他建议降价提效,却遭遇主管强硬否决:“别人卖40 美元,我们也不能低。”
Adam:
“我把完整的数据链都呈现出来了,但他们不信数据,只信经验。”
他形容那类老板是“顺风也能飞起来的猪”——靠风口积累起来的经验,在当前流量红利见顶、用户偏好分化的背景下早已失效。
Adam:
“我已经无法在一个不愿面对现实的人手下做理性判断了。”
2023年底,他开启了属于自己的服饰品牌。

服装类目的残酷,Adam很清楚。
他在访谈中坦言:“我今年有两个产品,被人原封不动抄了主图、尺码、颜色,连定价都一样。”
这其中,一款主打春夏套装的热卖款,在2月进入大类排名前一万后,4月便出现两个竞品:使用近乎一模一样的主图风格、定价从$39.99降至$34.99,甚至评论内容都出现雷同文案。
Adam:
“他们不但抢词,还在广告上压CPC跟投我跑的大词。”
面对这类“正面对撞”的模仿攻击,Adam没有选择降价,而是采取组合策略:
(1)暂停通用词投放,转为防守型长尾关键词,并提升转化较强词的预算,控制整体广告结构不被对手牵制;
(2)更新主图与A+模块,引入生活场景图,强化品牌专属感,让视觉体验“拉开差距”;
(3)补充防伪细节,如内吊牌带品牌标、尺码说明纸张印有水印,提升复购用户信任度;
最终,该款产品虽然短期销量有所下滑,但在两周内重新回到日销60单以上,并通过稳住高均价带来了更强利润支撑。

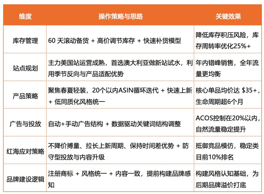
在服装这个压货严重的类目里,Adam没有回避“重资产”,反而建立了一套精妙的库存投放逻辑。
他的核心原则是:不追求利润最大化,而追求库存安全下的利润稳定。
他会根据过去60天的销售数据(包括日销量、退货率、广告转化)进行备货预估,不加大倍率、不押季度。即便日销达到80单,他也只按30-45天周期采购,不押三四个月的大单。
而一旦库存紧张,他的方式不是清货,而是——涨价。
Adam:
“我和朋友开玩笑说,我这款产品是理财产品。”
有一款女装套装产品,从23美元涨到34、再到39.99 美元,销量不跌反升,最终在高价区间稳定出单。他靠这种“涨价减速、同步补货”的方式,完成了对库存的主动调节。
他不会为了销量去压库存,也不会盲目走量冲排名。库存与利润的平衡,是他对风险控制的最大坚持。

与多数靠爆品驱动的服装卖家不同,Adam是一个“防守型”操盘手。
(1)广告结构:大词与长尾词并进,自动广告测试+ 手动广告迭代,ACOS控制在20%以内;
(2)数据链路:所有操作基于每日反馈表,包括关键词效果、日销表现、广告回报等,形成“数据指令 →操作执行”的闭环;
(3)用户画像:通过后台工具分析购买人群年龄段与风格偏好,主打30-50岁女性群体,投放集中于“舒适感、日常性”关键词;
(4)品牌意识:虽无大规模投入,但已注册品牌、搭建A+页面、坚持风格统一,构建用户认知。
与多数靠爆品驱动的服装卖家不同,Adam是一个“防守型”操盘手。
Adam:
“我相信再小的品牌,也得有自己的节奏。”

目前,Adam的主力站点依然是美国。但在思考下一步拓展时,他首选考虑的是澳大利亚。
原因有三:
(1)用户偏好更接近欧美,产品风格、上架逻辑、选品结构可以与美国站打通;
(2)季节反置优势:澳洲与中国季节相反,他的春夏轻装可以全年销售,只需错峰投放、节奏均衡,不需频繁改款;
(3)节奏稳定、易于测品:市场虽小,但结构清晰,非常适合作为新站点的首测地。
此外,澳洲站点目前广告成本可控,流量结构清晰,具备非常适合精细打法的环境。他计划在团队规模允许后,将澳大利亚作为第一目标站点落地。
他也提到,目前不做秋冬类目,是基于风险控制的考虑:
Adam:
“秋冬的客单价虽然高,但竞争极强、库存重、备货周期长、风险不可控。我目前的节奏不适合。”


关于亚马逊有任何疑问,可使用链接( https://wsurl.cc/wg4chn)或扫码联系官方客户拓展经理:


{{comment.user.nickName}} (楼主)
{{comment.time}} 回复({{comment.childAmount}}) 点赞({{comment.voteUpAmount}}) 点赞({{comment.voteUpAmount}})