全文概要
● 深圳“无票免税”是什么及政策核心要点;
● “无票免税”实操流程指南;
● 《深圳市跨境电商线上综合服务平台“无票免税”登记操作指引1.0版》
各位跨境卖家朋友们,大家好!
就在上个月最后一天,
一个帮你节省合规成本的政策正式官宣了!
深圳这把上大分呀!

深圳市商务局于1月31日发布通知,宣布深圳市跨境电商线上综合服务平台的“无票免税”登记模块已完成优化,并于2026年2月1日正式上线运行。
这对苦恼于税务合规繁杂、头疼出口报关难的跨境电商卖家朋友们来说,无疑是个好消息。但这个政策具体利好谁?适合哪种类型的跨境电商卖家?
今天,我们就来全面解析政策内容,希望可以帮到各位跨境卖家朋友们。(文件下载联系嘀嗒嘀物流科技《深圳市跨境电商线上综合服务平台“无票免税”登记操作指引1.0版》)


简单来说,就是以前让很多跨境卖家头疼的“无票免税”登记,现在可以全程网上办理了。
根据深圳市商务局的官方通知,自2月1日起,企业可以直接登录“深圳市跨境电商线上综合服务平台”进行全流程电子化操作。
下面是登记通知原文:
各有关单位:
为贯彻落实《财政部 税务总局 商务部 海关总署关于跨境电子商务综合试验区零售出口货物税收政策的通知》(财税〔2018〕103号)等文件精神,我局结合深圳跨境电商产业发展实际,对深圳市跨境电商线上综合服务平台(以下简称“综服平台”)“无票免税”登记功能进行了优化升级。现将系统上线及相关事项通知如下:
一、优化后的“无票免税”登记模块于2026年2月1日正式上线运行。
二、企业可通过综服平台(https://www.szceb.cn/)办理“无票免税”登记,实现全流程电子化操作。企业须在出口货物结关后,至少提前2个自然日进行预约登记,系统将于预约后的第3日(T+2)开放数据确认功能。
具体操作流程请参考《深圳市跨境电商线上综合服务平台“无票免税”登记操作指引1.0版》,建议企业合理安排时间,避开业务高峰时段,确保登记顺畅。
四、我局从未委托任何第三方机构代理“无票免税”登记相关操作,请企业通过综服平台自行办理。
特此通知。
附件:深圳市跨境电商线上综合服务平台“无票免税”登记操作指引1.0版
深圳市商务局2026年1月31日
核心政策要点提炼:
“
⚠️适合谁?
9610 模式(就是直邮小包出口)的跨境电商卖家优先获益;
⚠️ 去哪办?
深圳市跨境电商线上综合服务平台:
https://www.szceb.cn/
⚠️ 何时办?
货物出口结关后,至少提前2天预约。
☑ 重要提醒: 官方明确表示未委托任何第三方代办,请相关企业务必通过上述官方指定平台自行办理业务,有了这条官方通道也可以省掉一些不必要的中间商税务成本了。

匹配9610模式的跨境卖家朋友们可尽早完成登记,以下为具体的实操流程:
第一步:注册账号
登录“深圳市跨境电商线上综合服务平台”(https://www.szceb.cn/),完成企业账号的注册。
第二步:预约登记
登录后,在功能菜单中找到“无票免税”登记入口,按照系统指引进入页面。

第三步:免税登记预约
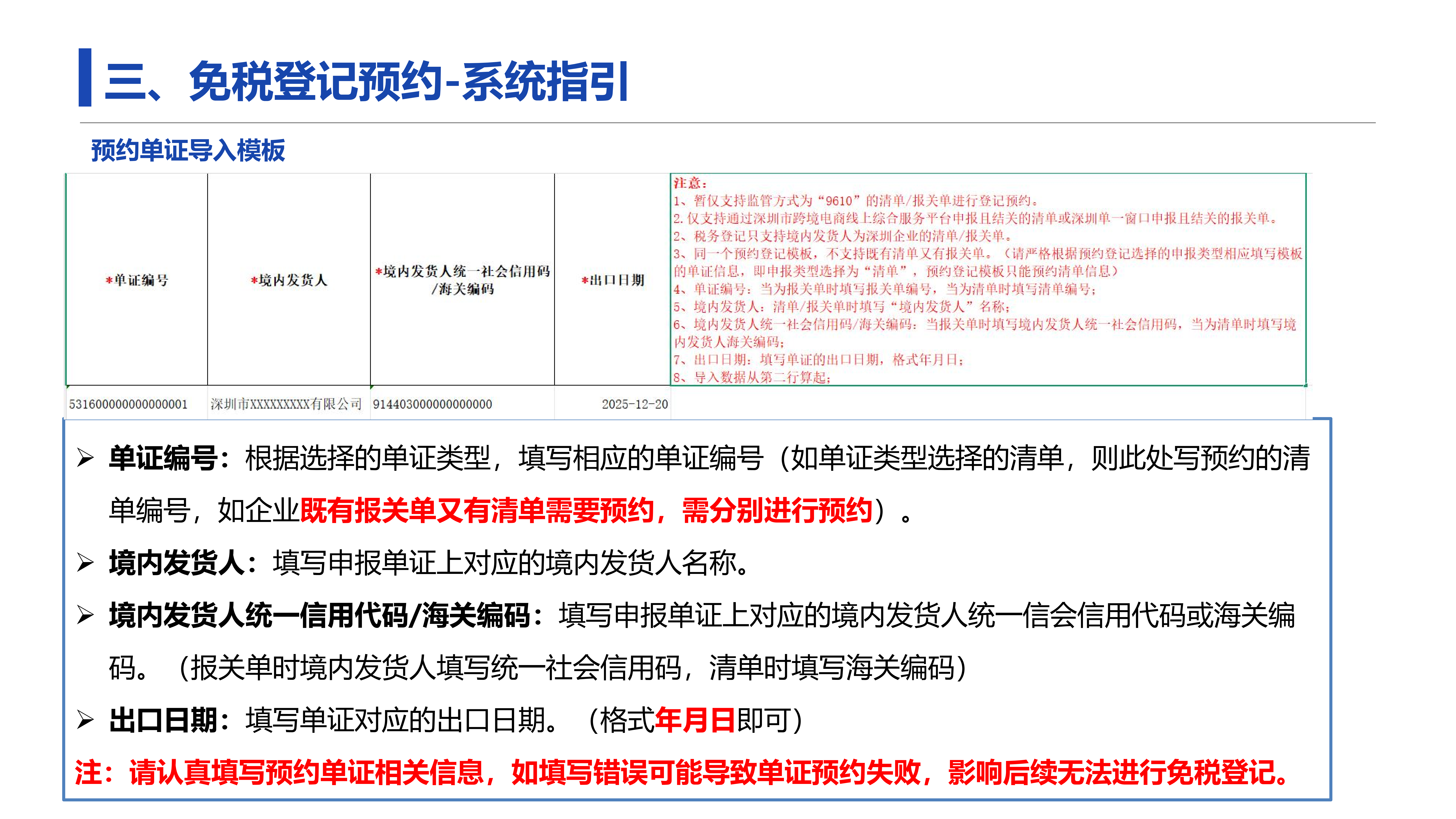
进入"无票免税登记”模块,需先进行免税登记预约,只有预约的相关单证才能进行报关单/清单税务登记:
● 点击“预约”按钮,进入预约登记界面,监管方式默认9610;
● 单证类型选择报关单或是清单;
● 下载导入模板维护要预约的单证信息;
● 导入维护好的模板(切勿擅自更改导入模板,以免无法导入数据)
● 预约登记信息确认无误后,点击“提交”,即完成预约登记。


第四步:确认数据
在您预约的日期(T+2日)之后,再次登录平台,找到对应的业务模块,确认相关出口数据无误,即可完成登记。之后便可以随时查询办理记录。

{{comment.user.nickName}} (楼主)
{{comment.time}} 回复({{comment.childAmount}}) 点赞({{comment.voteUpAmount}}) 点赞({{comment.voteUpAmount}})