这几天,拼多多“新拼姆”成了行业里绕不开的话题。
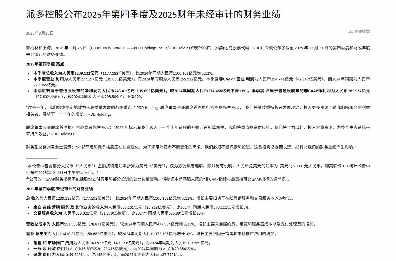
表面上看,它像是一个新项目。再往里看,它其实更像拼多多在下一个阶段的一次战略试探。3月25日,PDD Holdings披露2025年第四季度及全年业绩,全年营收4318亿元,同比增长10%,但净利润同比下降12%。同一轮公开信息里,管理层把“重投供应链”摆到了很高的位置,强调2026年会把供应链投资放在更关键的位置。几乎同时,公开报道显示,“新拼姆”已在上海成立专项公司,一期注资150亿元,未来三年计划投入1000亿元,方向直指品牌自营与供应链整合。
所以,大家真正关心的其实不是“新拼姆”这个名字,而是另一个更直白的问题:拼多多是不是已经不满足于只做平台,而是准备往“自营品牌出海”这条路上再走一步?

图源:pddholdings
一、如果只把新拼姆理解成“贴牌”,那还是看浅了
很多人第一反应是,拼多多是不是已经摸好了供应商,准备自己下场做贴牌自营。
这个理解不能说错,但只说到了一半。
从目前公开释放的信息看,“新拼姆”不是简单找几家工厂贴个标签就往海外卖货,而是要把平台原本分散在流量、需求、价格、产业带和跨境渠道里的能力,重新捏成一条更完整的链路。说得更直接一点,过去拼多多更像一个撮合交易的平台,现在它想做的,可能是从“帮别人卖货”走向“更深地参与决定卖什么、怎么卖、卖给谁”。36氪的报道里提到,这一动作意味着拼多多不再满足于复制Temu式的平台模式,而是开始尝试把中国制造贴上自有品牌标签,推向全球市场。
这背后的变化很关键。平台一旦开始介入产品定义、制造协同和品牌孵化,它争取的就不只是交易佣金和广告收入,而是更高的一层利润,也就是品牌溢价、供应链掌控力和全球渠道的话语权。
二、为什么偏偏是现在?
商业动作从来不是突然想通了,而是环境逼到这儿了。
一方面,拼多多自己的财务表现已经在说明问题。营收还在增长,但利润已经开始承压,管理层也明确表示,持续投资会影响短期财务表现。换句话说,拼多多眼下并不是没有增长,而是过去那种更依赖流量效率和低价扩张的增长方式,已经没法解释它接下来十年的想象力了。
另一方面,Temu过去依赖的中国直发和低价小包模式,也面临越来越多的外部不确定性。路透社提到,PDD管理层在财报沟通中明确谈到,不同国家和地区的贸易政策、税收、数据监管和产品合规要求都在发生变化,这会给业务带来更大挑战;报道同时提到,Temu近月还在多个国家面临调查和监管压力。
这也就不难理解,为什么拼多多现在会把目光从“把货卖出去”进一步转向“把货做成品牌再卖出去”。当低价效率的边际红利开始变薄,平台就必须寻找更稳、更深、更难被复制的能力。供应链深度参与和品牌化,正好就是这条路上绕不过去的一站。
三、新拼姆真正想拿走的,可能不是工厂,而是“定义权”
很多人看到“重仓供应链”,会本能地把重点放在制造端,觉得这是一场关于工厂资源的争夺。
但从商业逻辑看,拼多多真正想拿走的,恐怕不是单一供应商,而是产品定义权。
什么叫产品定义权?就是谁最先知道市场需要什么,谁能最快把需求拆解成参数、成本、功能和价格带,谁就更有机会决定一款商品从立项到上架的整个路径。平台最擅长的,其实正是这件事。它长期掌握消费趋势、价格变化、类目热度和用户偏好,这些东西一旦和制造端更深地绑在一起,就会从“看见需求”变成“制造需求”。
这才是新拼姆最值得警惕,也最值得关注的地方。
如果它做成了,拼多多将不只是一个拥有大量商家的平台,而更像一个能够组织中国供应链、定义产品、孵化品牌并推向全球市场的超级渠道。中新网的报道也提到,“新拼姆”将整合“拼多多+Temu”的供应链资源,系统性自营并孵化面向不同市场、不同品类的品牌,重点面向全球市场。
四、这条路有想象力,但也绝不会轻松
但我还是那句话,方向成立,不等于结果已经成立。
做平台和做品牌,是两种完全不同的能力模型。平台擅长的是撮合、分发和效率优化,品牌考验的却是产品稳定性、品控体系、审美判断、售后责任、知识产权和长期认知建设。前者偏系统,后者偏长期。前者可以靠规模放大,后者必须靠一次次细节积累。
这也是为什么我不太愿意把新拼姆简单归类成“拼多多搞贴牌”。“贴牌”这个说法太轻了,轻得像是随便找个厂就能复制出来。但真正难的不是找厂,而是你敢不敢为这个品牌承担全部责任,以及你有没有能力在全球市场把它做成一个被认可的消费符号。
从这个角度看,新拼姆当然是在为“自营品牌出海”铺路,但它铺的不是一条轻松的捷径,而是一条投入更重、周期更长、回报也更不确定的路。路透社援引分析师观点称,这类结构性转型如果执行得好,确实可能增强长期变现和全球扩张能力,但短期盈利可见性会下降,回报也可能要数年后才能看到。
小V总结
所以,如果要给这件事下一个更准确的判断,我会这么说:
新拼姆表面上看是在做供应链整合,往深处看,它其实是在测试拼多多能不能从“平台型电商”进一步走向“品牌型全球渠道”。它确实带着贴牌自营的影子,但真正重要的不是贴牌,而是拼多多是否已经准备好把产品定义、制造协同、品牌运营和全球销售这四件事拧成一股绳。
说白了,拼多多想争的,已经不只是平台上的成交额,而是中国制造走向全球市场时,谁来做那个最有权力的组织者。
而这,可能才是“新拼姆”三个字背后最值得行业认真看的地方。

{{comment.user.nickName}} (楼主)
{{comment.time}} 回复({{comment.childAmount}}) 点赞({{comment.voteUpAmount}}) 点赞({{comment.voteUpAmount}})