

新品上架前的准备工作,直接决定了产品上线后的表现。这个阶段的核心任务是打造完整、高质量的Listing和产品图片,让第一波流量进来时就能吸引点击并促成购买。
一个高质量的Listing,在创建时需要同时覆盖以下四个核心维度——
✅内容质量:标题规范度、五点描述详细度、属性准确性
✅多媒体质量:图片吸引力、合规性及A+内容完整性
✅变体质量:变体关系合理性、信息一致性
✅可发现性:商品与消费者购买意图的匹配度
总觉得新品Listing的创建琐碎又耗时?
现在,你可以把这项“基建”工作交给AI啦!
Gen AI 赋能Listing创建
全面击穿效率痛点,新手也能快速上手
亚马逊的生成式AI Listing功能,覆盖了从批量上传、单个创建、跨渠道迁移,到属性复用、变体快捷发布的全场景,以“少输入、多自动、高合规”为核心,让卖家以最少的投入获得最高质量的Listing,彻底告别繁琐操作!
操作路径:卖家后台→添加商品→AI生成商品信息内容(一键直达)

除了文字内容,视觉呈现和合规性同样影响Listing效果。对此,亚马逊Gen AI也提供了实用帮助:不少Listing因图片含文字、Logo、水印或缺少纯白背景被屏蔽。Gen AI能自动移除这些不合规元素,添加纯白背景,确保主图符合亚马逊要求,让消费者更清晰地评估商品,提升购买意愿。

在这一步,卖家也可以通过AI创建基础A+页面和高级A+页面*,进一步增进与消费者的互动,为新品带来更高的转化率。
*高级A+页面仅限在亚马逊完成品牌注册的卖家使用。
A+页面智能生成:
AI生成,免费商用


操作路径:卖家后台→广告→ A+页面→添加模块→选择带有“支持AI(AI Ready)”标志的模块(一键直达)
数据显示,精心设计的基础A+页面可以提升8%的销售额,高级A+页面更能带来高达20%的销售增长。1
除此之外,在正式上架之前,卖家还可以同步落实以下几项设置,为后续的转化进一步夯实基础——
●物流设置:注册FBA亚马逊物流——将产品发往亚马逊运营中心,由FBA负责配送。这样商品可享受Prime标识和快速送达服务。
●测评准备:在创建了FBA商品信息(Listing)后,无需等待商品入库,即可提前为新品注册Vine计划!在产品正式开售前获取真实用户评论,在商品上线首日至多展示30条真实评论,大幅提升上线新品可信度和转化表现。
使用路径:亚马逊卖家平台 > 广告 > Vine

新规提醒
2026年2月12日起,亚马逊调整了“变体评论共享政策”——
仅在功能差异很小的变体间共享评论,大幅影响产品星级和评论数量的变体将不再共享评论。因此,Vine计划仍是获取新品真实评论、提升消费者信任的关键工具。

有了优质Listing和初始信任,在上架后,卖家还需快速完成发布“首日”和起步期的关键动作,以尽量获取在亚马逊各渠道上的免费展示的机会,确保新品能够顺利开张。
需要落实的工作包括——
✅确认状态:确保商品处于可被搜索和购买的“就绪状态”,检查详情页面是否正常显示、是否可以加购购物车等等,这是所有后续动作的前提。
✅保证库存:确认FBA库存有可售现货,建议至少有5件以上,避免刚上线就因缺货而错失订单。
✅开启广告:通过开启商品推广广告(Sponsored Products),为新品引入第一波精准流量。
使用路径:亚马逊广告平台 > 商品推广广告
✅设置优惠:利用优惠券(Coupons)吸引首批买家下单。
使用路径:卖家平台>广告>优惠券>创建新的优惠券(或批量创建) 选择您的产品>选择开始和结束日期>确定优惠券数量>设置折扣>提交
初期开启SP
确保在广告中的产品有Coupon
亚马逊提供的优惠券/价格折扣等促销工具和广告中的商品推广是所有卖家首先可以杠杆的一对CP组合,建议卖家们可以使用“促销+广告”组合打法,推动曝光发现和转换投资。

第一步:促销侧,在新品冷启动阶段提供有吸引力的初始折扣力度
第二步:查看促销使用率与转化率关系,调整折扣力度
第三步:广告侧,为新品启动自动广告,帮助系统快速识别Listing和找词拓词
第四步:开启手动广告精准匹配,提高竞价,增加曝光
研究发现,新品上架90天内使用商品推广广告,点击量可达非新品的30倍。2
亚马逊全新升级的“新卖家大礼包”包含单站点最高$1000商品推广广告券,降低新品初期广告推广成本。您可以在卖家平台的“卖家福利页面”,查询您的福利。
如何找到“卖家福利”页面?
在卖家平台首页找到对应模块,点击进入

☛如果使用“下一代销售〞界面:左侧建议栏“了解卖家权益”模块
☛如果使用老版本的卖家平台界面:首页“查看激励优惠”图标

新品启动不是“一锤子买卖”,需要通过持续的数据监控和策略调整,沉淀出可复制的增长经验。只有这样,才能尽快脱离冷启动阶段,让产品尽早进入稳定增长期——而这是一个持续优化的过程。
需要落实的工作包括——
✅复盘评价:监控买家评论,对于有争议的评论及时提交申诉,发现评论中有价值的产品关注点,优化Listing。可以利用亚马逊提供的买家反馈工具——买家之声(Voice of Customer, VOC)进行分析优化。
使用路径:目录>绩效>买家之声
✅持续优化A+页面:新品开始售卖后,卖家需要监测并改进A+页面内容质量,保持高吸引力。
▲值得注意,为提升用户体验,亚马逊会对低质量的A+页面进行折叠展示,这可能严重影响转化。
推荐卖家使用亚马逊新上线的
“A+内容质量分析功能”
它通过AI模型自动评估你的A+页面内容质量,并给出可直接使用的文案优化建议,以及可以作为提示词的图片建议,帮你快速落地优化。
“A+内容质量分析功能”优化前后对比——



如何查看与优化?
操作路径:卖家平台 → 广告 → A+商品描述管理器 → 内容质量分析
✅调整库存:通过库存管理看板定期核查库存,根据早期销售信号,制定及时的补货计划。
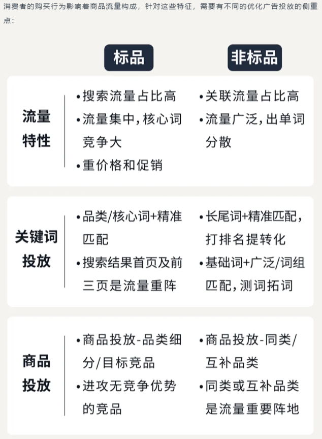
✅优化广告策略:在新品推广过程中,许多卖家习惯从SP广告入手,认为只要投放SP就能带动销量。然而,在亚马逊的整体流量逻辑中,单一的SP广告往往难以覆盖完整的消费者决策路径。


看到这里,是不是觉得新品冷启动这件事,并没有想象中那么“玄”。它不是靠运气赌出来的结果,而是一个可被拆解、复盘、持续优化的爬升过程。
关于亚马逊有任何疑问,可使用链接( https://wsurl.cc/wg4chn)或扫码联系官方客户拓展经理:


{{comment.user.nickName}} (楼主)
{{comment.time}} 回复({{comment.childAmount}}) 点赞({{comment.voteUpAmount}}) 点赞({{comment.voteUpAmount}})