退货,其实是消费者的无奈之选。
数据显示1,亚马逊美国站、欧洲站50%的消费者更希望通过售后支持解决商品问题,而非耗时费力地退货。

优质的售后支持能切实降低退货率。而许多卖家,尤其是FBA卖家,苦于缺乏高效的售后支持渠道。
亚马逊商品支持(Product Support)帮助卖家为消费者提供全方位的售前、售后支持,解决安装、使用、故障排查、维修、配件缺失等问题,从而:
✅解决商品操作问题:覆盖售前、售后全流程
✅有效拦截退货:在退货发生前提供解决方案
✅延长商品生命周期:减少浪费,环保可持续
✅提升客户满意度:增强商品和品牌忠诚度
几个数字1,让你了解亚马逊商品支持的强大

“亚马逊商品支持”通过前置化运营准备,从源头减少退货风险,新老卖家均可适用。尤其建议新卖家在起量初期就关注退货预防,未雨绸缪,远胜事后补救。
访问卖家平台 – 亚马逊商品支持一站式页面,免费注册!


▲重要提示:
您在商品支持板块上传的内容,将成为Rufus知识库的核心组成部分,用于解答消费者商品相关问题。
2025年数据显示,Rufus用户量已突破2.5亿,月均用户数同比增长149%,交互量增长210%;使用Rufus的顾客下单率提升超60%。
由此可见,商品支持内容至关重要,务必确保实时更新、信息准确。
除Rufus外,消费者在购物的售前、售后全流程均可看到“商品支持”选项,实现“未退先救”,主动提供解决方案,有效打消顾客退货意向。

售前环节
入口1
商品详情页的Rufus助手
消费者在商品详情页与Rufus互动时,除商品详情页与Q&A信息外,Rufus也会学习卖家在“商品支持“上传的内容,解答用户问询。

入口2
商品详情页标识
开通商品支持的ASIN,会在购物框显示「已含商品支持」标签,向顾客传递售后保障,并支持一键跳转至商品支持详情页。

售后环节
入口1
消费者与Rufus的沟通
Rufus为消费者提供个性化、即时售后支持,依托卖家上传的商品支持内容,实时诊断问题并提供解决方案。

入口2
邮件和APP提醒(仅美国站)
在商品送达的邮件与APP提醒中,引导用户访问“商品支持”页面,内含“零配件补发”选项。
●此时顾客刚收到商品 → 提前告知售后选项

入口3
订单页面
在订单页面,选择对应的商品,可以直达商品支持页面,查看卖家注册了的解决方案。
●此时顾客可能有点小疑问 → 带着解决方案主动出击

入口4
退货流程
点击“退回或更换商品”后,勾选退货原因,自动弹出商品支持页面。
●此时顾客已产生退货意愿 → 对症下药提供支持

入口5
客服中心
顾客选择有问题的点单,选择“获取商品支持”,进入商品支持页面。
●此时顾客产生问题寻求客服帮助 → 商品支持登场助力

五大入口贯穿售后各环节,有效提升消费者对“商品支持”和“零配件补发”计划的触达与使用。

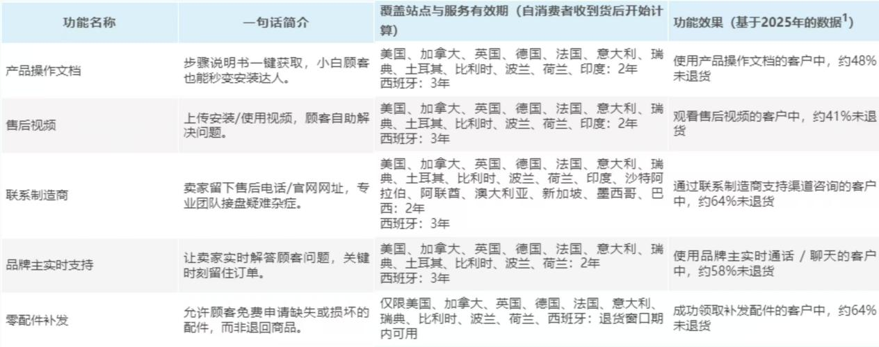
亚马逊商品支持共有五大功能,适用于FBA卖家,卖家可以按需要分别注册:

亚马逊研究表明,最适合用亚马逊商品支持来降低退货的品类,集中在:
智能穿戴、音频影音、照明灯具、安防监控、充电/电源、数码配件、家居小家电、家居用品。
具体清单如下,相似类目卖家可优先开通使用。


1)如何注册亚马逊商品支持?
第一步:在卖家平台,找到“商品支持”一站式页面
第二步:选择需开通的功能,按系统指引完成信息填写并提交。
2)注意及时更新信息!
您在商品支持上传的内容,将纳入Rufus知识库,务必保证内容实时更新、准确无误。
如何更新信息?
和第一次提交信息一样,重新上传新的售后视频、产品操作手册、网址链接、手机号码,覆盖掉之前的信息。
特别提醒:
a.使用「联系制造商」:请填写有效的官方网址与联系电话,确保消费者可正常接通。

b.使用「产品操作文档」:支持上传文件或填写说明链接,内容需与商品操作相关,否则将上传失败。

3)商品支持报告上线!
对于加入“商品支持”的卖家,亚马逊会在每月第二周通过邮件形式给卖家发送商品支持的绩效报告,帮助卖家了解注册商品支持后,避免退货的详细数据。
注意:
1.邮件标题为“Product Support Performance Report”
2.请于收到邮件的5个工作日内,通过邮件内链接下载报告,否则报告将过期
数据来源:
1.亚马逊研究
关于亚马逊有任何疑问,可使用链接( https://wsurl.cc/wg4chn)或扫码联系官方客户拓展经理:


{{comment.user.nickName}} (楼主)
{{comment.time}} 回复({{comment.childAmount}}) 点赞({{comment.voteUpAmount}}) 点赞({{comment.voteUpAmount}})